工程机械与起重机BBS

 找回密码
 注册会员

扫描二维码登录本站

搜索
楼主: dyang

兰普森,德马克,利博海尔旗舰三强争霸

[复制链接]
发表于 2013-7-16 12:54 | 显示全部楼层 |阅读模式
从中国机械杂志扫描而来,针对核电AP1000吊装,对LTL2600B,CC8800-1TWIN和LR13000综合性能做了简单比较,看着挺有趣,
其实,如果加上国内三强进行同样比较就更精彩了.
首先,兰普森LTL2600B:
C1.jpg
C2.jpg
C3.jpg
C4.jpg
C5.jpg
回复

使用道具 举报

 楼主| 发表于 2013-7-16 12:57 | 显示全部楼层
其次,德马克CC8800-1TWIN:
C6.jpg
C7.jpg
C8.jpg
C9.jpg
回复 支持 反对

使用道具 举报

 楼主| 发表于 2013-7-16 13:00 | 显示全部楼层
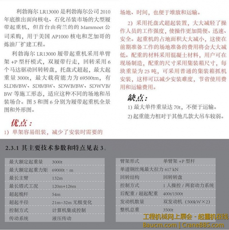
最后,利博海尔LR13000压轴:
C11.jpg
C12.jpg
C12a.jpg
C13.jpg
回复 支持 反对

使用道具 举报

发表于 2013-7-16 13:04 | 显示全部楼层
:victory:
回复 支持 反对

使用道具 举报

发表于 2013-7-16 13:44 | 显示全部楼层
路过 看看
回复 支持 反对

使用道具 举报

发表于 2013-7-16 13:52 | 显示全部楼层
漂亮了
现在也用环轨吊了核电施工
回复 支持 反对

使用道具 举报

发表于 2013-7-16 14:07 | 显示全部楼层
:victory::victory::victory:
回复 支持 反对

使用道具 举报

发表于 2013-7-16 14:09 | 显示全部楼层
CC8800加环轨叫什么模式?
回复 支持 反对

使用道具 举报

发表于 2013-7-16 16:13 | 显示全部楼层
:L不懂。:Q:'(
回复 支持 反对

使用道具 举报

发表于 2013-7-16 16:16 | 显示全部楼层
:lol:lol;P
回复 支持 反对

使用道具 举报

发表于 2013-7-16 16:52 | 显示全部楼层
看看
回复 支持 反对

使用道具 举报

 楼主| 发表于 2013-7-16 17:34 | 显示全部楼层
123千斤顶 发表于 2013-7-16 14:09 static/image/common/back.gif
CC8800加环轨叫什么模式?

CC8800那个环轨太小,真不知算啥模式
回复 支持 反对

使用道具 举报

发表于 2013-7-16 19:17 | 显示全部楼层
学习~~
回复 支持 反对

使用道具 举报

发表于 2013-7-16 19:43 | 显示全部楼层
:)..。。。。。。。。。。。。。。
回复 支持 反对

使用道具 举报

发表于 2013-7-16 20:07 | 显示全部楼层

RE: 兰普森,德马克,利博海尔旗舰三强争霸

dyang 发表于 2013-7-16 17:34 static/image/common/back.gif
CC8800那个环轨太小,真不知算啥模式

叫小轨模式呵呵…你有真车加环轨的图片吗?我只见过模型上加的
回复 支持 反对

使用道具 举报

发表于 2013-7-16 21:24 | 显示全部楼层
好东西 定
回复 支持 反对

使用道具 举报

发表于 2013-7-16 21:52 | 显示全部楼层
{:3_57:}
回复 支持 反对

使用道具 举报

发表于 2013-7-16 22:01 | 显示全部楼层
牛啊
回复 支持 反对

使用道具 举报

发表于 2013-7-16 22:06 | 显示全部楼层
不懂
回复 支持 反对

使用道具 举报

 楼主| 发表于 2013-7-16 22:37 | 显示全部楼层
123千斤顶 发表于 2013-7-16 20:07 static/image/common/back.gif
叫小轨模式呵呵…你有真车加环轨的图片吗?我只见过模型上加的

见过国内仿CC8800-1TWIN的,下面帖子2楼有好几张环轨照.
http://bbs.cranebbs.com/thread-100002-1-1.html
回复 支持 反对

使用道具 举报

发表于 2014-4-30 16:09 | 显示全部楼层
对比后可以看出起重性能还是兰普森最好,最大力矩,比德马格大很多了,lr13000配p boom之后的性能没介绍,目前只知道最大起重可以达到3750吨,最大力矩肯定是大于69000了,但是估计离兰普森还是有点差距,最大优势是全回转加无级变幅托盘式超起配重,这款才是最大的传统式履带起重机。
回复 支持 反对

使用道具 举报

发表于 2014-5-3 15:43 | 显示全部楼层
:victory::victory::victory::victory::victory:
回复 支持 反对

使用道具 举报

发表于 2014-5-12 00:58 | 显示全部楼层
不错
回复 支持 反对

使用道具 举报

发表于 2014-5-18 20:52 | 显示全部楼层
:victory::victory::victory:
回复 支持 反对

使用道具 举报

发表于 2014-5-19 08:58 | 显示全部楼层
:D:D:D:D
回复 支持 反对

使用道具 举报

发表于 2014-5-21 15:43 | 显示全部楼层
:victory::victory:
回复 支持 反对

使用道具 举报

发表于 2014-5-27 07:28 来自手机 | 显示全部楼层
偶也!!
回复 支持 反对

使用道具 举报

发表于 2020-5-10 23:39 | 显示全部楼层
:lol
回复 支持 反对

使用道具 举报

发表于 2020-7-25 15:42 | 显示全部楼层
:o之前一直以为LTL就是利勃海尔的机型,原来是另外一品牌哇!长知识啦
回复 支持 反对

使用道具 举报

您需要登录后才可以回帖 登录 | 注册会员

本版积分规则

Archiver|手机版|工程机械与起重机BBS ( 沪ICP备2025134921号 )

GMT+8, 2026-4-1 13:58 , Processed in 1.180926 second(s), 22 queries .

Powered by Discuz! X3.4

© 2001-2023 Discuz! Team.

快速回复 返回顶部 返回列表