工程机械与起重机BBS

 找回密码
 注册会员

扫描二维码登录本站

搜索
查看: 1841|回复: 9

请教钢丝绳型号意义

[复制链接]
发表于 2010-10-8 19:04 | 显示全部楼层 |阅读模式
如题。钢丝绳型号为6×P.WS(31)+IWRC-1960  Φ34mm×95m
回复

使用道具 举报

发表于 2010-10-12 08:58 | 显示全部楼层
{:3_63:}看楼下
回复 支持 反对

使用道具 举报

发表于 2010-10-12 21:45 | 显示全部楼层
6股,31应该是丝吧,好像国标没有31丝的,有37丝。IWRC应该是芯。不知道什么芯。1960应该是抗拉强度。你这应该不是国标的。呵呵,没学好,看楼下的。
回复 支持 反对

使用道具 举报

发表于 2011-2-26 01:13 | 显示全部楼层
6-31sw.jpg 6-31sw-iwrc.jpg
6*31SW     抗拉强度1960  34mm  95米长

6股 每股31丝
西鲁式+瓦林吞式

西鲁式(S)
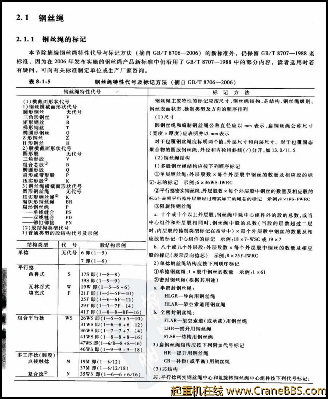
(S)西鲁式。股通常由两层钢丝组成,内外层钢丝根数相等,内层钢丝直径较细,外层钢丝直径较粗,且位于内层钢丝的槽中。西鲁式钢丝绳耐磨性好,但柔软性差。结构如图b所示(具有天然纤维绳芯西鲁式钢丝绳6(9+9+1)+NF)。


瓦林吞式(W)
(W)瓦林吞式。股通常由两层钢丝组成,外层钢丝分粗细两种,根数是内层钢丝的一倍,粗钢丝位于内层钢丝的槽中,细钢丝在两根粗钢丝之间。瓦林吞式钢丝绳较柔软,但耐磨性不及西鲁式。结构如图a所示(具有天然纤维绳芯瓦林吞钢丝绳6(6/6+6+1)+NF)。
回复 支持 反对

使用道具 举报

发表于 2011-2-26 11:53 | 显示全部楼层
36_702160_ed2c5a1877d7341.jpg 36_702160_728941c79755938.jpg 36_702160_e095e3ec3afe853.jpg 36_702160_2242fa4a977bc94.jpg
回复 支持 反对

使用道具 举报

发表于 2011-2-26 12:11 | 显示全部楼层
{:3_53:}
回复 支持 反对

使用道具 举报

发表于 2011-2-26 17:51 | 显示全部楼层
:handshake
回复 支持 反对

使用道具 举报

发表于 2011-3-2 22:34 | 显示全部楼层
受教了
回复 支持 反对

使用道具 举报

发表于 2011-3-5 22:51 | 显示全部楼层
学习了
回复 支持 反对

使用道具 举报

发表于 2011-3-9 20:21 | 显示全部楼层
:victory:
回复 支持 反对

使用道具 举报

您需要登录后才可以回帖 登录 | 注册会员

本版积分规则

Archiver|手机版|工程机械与起重机BBS ( 沪ICP备2025134921号 )

GMT+8, 2025-10-21 10:52 , Processed in 1.229186 second(s), 23 queries .

Powered by Discuz! X3.4

© 2001-2023 Discuz! Team.

快速回复 返回顶部 返回列表