工程机械与起重机BBS

 找回密码
 注册会员

扫描二维码登录本站

搜索
查看: 2564|回复: 18

中国吊装行业十强 附百强名单

[复制链接]
发表于 2012-10-13 16:40 | 显示全部楼层 |阅读模式
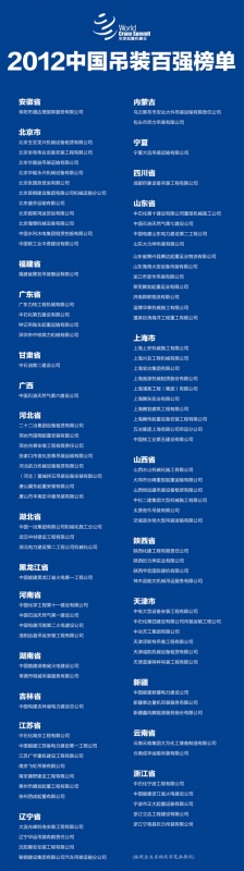
2012中国吊装十强企业(国营类)榜单

中石化十建重型机械施工公司

中石化四建吊装运输工程公司

中石化宁波工程有限公司

中石化南京工程有限公司

中国一冶集团有限公司机械化施工分公司

中国石油天然气第一建设公司

中国核工业中原建设有限公司

中国能建浙江省火电建设公司

广东力特工程机械有限公司

陕西化建工程有限责任公司



2012中国吊装十强企业(非国营类)榜单

山东海湾大型设备吊装有限公司

上海兴友工程机械有限公司

上海浦高工程(集团)有限公司

上海腾发建筑工程有限公司

中电大型设备安装工程有限公司

天津蓝巢特种吊装工程有限公司

成都巨象设备吊装工程有限公司

张家口市宣化圣泰吊装运输有限公司

武汉中材建设工程有限公司

福建省景发吊装搬运有限公司
吊装百强.jpg
回复

使用道具 举报

发表于 2012-10-13 16:48 | 显示全部楼层
这个名单怎么出来的?
回复 支持 反对

使用道具 举报

发表于 2012-10-13 16:56 | 显示全部楼层
都是中联用户????;P:handshake
回复 支持 反对

使用道具 举报

发表于 2012-10-13 17:16 | 显示全部楼层
看看
回复 支持 反对

使用道具 举报

发表于 2012-10-13 17:30 | 显示全部楼层
国营的?
回复 支持 反对

使用道具 举报

发表于 2012-10-13 17:46 | 显示全部楼层
名单怎么来的?
回复 支持 反对

使用道具 举报

发表于 2012-10-13 18:31 | 显示全部楼层
准不准啊
回复 支持 反对

使用道具 举报

发表于 2012-10-13 18:40 | 显示全部楼层
应该都是 中联的黄金VIP 用户。。
回复 支持 反对

使用道具 举报

发表于 2012-10-13 18:44 | 显示全部楼层
问题是好多国营单位没有中联的车!
回复 支持 反对

使用道具 举报

发表于 2012-10-13 18:45 | 显示全部楼层
问题是好多国营单位没有中联的车!
回复 支持 反对

使用道具 举报

发表于 2012-10-13 19:39 | 显示全部楼层
都是中联的?
回复 支持 反对

使用道具 举报

发表于 2012-10-13 19:50 | 显示全部楼层
都是国营单位啊
回复 支持 反对

使用道具 举报

发表于 2012-10-13 19:55 | 显示全部楼层
绝对不会是中联VIP
应为湖南常德明威吊装没中联大车。两个500吨全是徐工!
回复 支持 反对

使用道具 举报

发表于 2012-10-13 20:29 | 显示全部楼层
围观··看看·
回复 支持 反对

使用道具 举报

发表于 2012-10-13 20:36 | 显示全部楼层
这个是怎么拍出来的
回复 支持 反对

使用道具 举报

发表于 2012-10-13 20:48 | 显示全部楼层
花钱买的,这还用问
回复 支持 反对

使用道具 举报

发表于 2012-10-13 22:14 | 显示全部楼层
好多 都用进口车
回复 支持 反对

使用道具 举报

发表于 2012-10-13 23:43 | 显示全部楼层
回复 3# 123千斤顶


    应该大部分都是中联的米饭班主
回复 支持 反对

使用道具 举报

发表于 2012-10-14 17:28 | 显示全部楼层
私营公司排行纯属扯淡
回复 支持 反对

使用道具 举报

您需要登录后才可以回帖 登录 | 注册会员

本版积分规则

Archiver|手机版|工程机械与起重机BBS ( 沪ICP备2025134921号 )

GMT+8, 2026-1-25 21:34 , Processed in 1.169493 second(s), 22 queries .

Powered by Discuz! X3.4

© 2001-2023 Discuz! Team.

快速回复 返回顶部 返回列表