工程机械与起重机BBS

 找回密码
 注册会员

扫描二维码登录本站

搜索
查看: 4835|回复: 55

关于中联新款130V633吊车,希望知道的进来指导指导。

[复制链接]
发表于 2013-10-26 21:32 | 显示全部楼层 |阅读模式
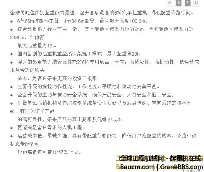
      楼层越来越高,为了保证自己不被市场淘汰想买台大车。比较纠结,想问问买过大车的哥们,给点意见吧。
10.jpg
11.jpg
12.jpg
13.jpg
16.jpg
17.jpg
回复

使用道具 举报

 楼主| 发表于 2013-10-26 21:35 | 显示全部楼层
这个车子的价格是多少钱?现在买车,享受哪些政策,谢谢兄弟们了。多讨论,让我对车了解一些。BBS里面的兄弟还是很给力,毕竟一台车,对我们这些朋友家庭是倾其全部。再三考虑才敢下决定。另外,这车车子用过的朋友或者见过的朋友,可以聊聊么?我想去看看车,去跟着做1个礼拜小工。学习下大车操作流程。
回复 支持 反对

使用道具 举报

 楼主| 发表于 2013-10-26 21:37 | 显示全部楼层
搜了,浩越吊运,找不到。不然直接去跟他沟通了。希望看过此车,或者开过此车的兄弟指点下,如果有此车的老板,更好。谢谢了,谢谢兄弟们了。
回复 支持 反对

使用道具 举报

发表于 2013-10-26 22:00 | 显示全部楼层
说实话,像这类车现在利润很低,出门就得用个货车,实际利润还没70吨赚钱,如果家里吨位之间间隔太大的话,根本无法运作,除非在当地一枝独秀,价格垄断,要不然这车现在根本就出不了本市。光干零活的话,市场前景很小,现在以小养大很艰难,而且风险比小车大的太多。个人愚见,望楼主见谅。
回复 支持 1 反对 0

使用道具 举报

发表于 2013-10-26 22:05 | 显示全部楼层
车到山前比有路,船到桥头自然直,既然有设备 就一定有活
回复 支持 反对

使用道具 举报

 楼主| 发表于 2013-10-26 22:11 | 显示全部楼层
李跃 发表于 2013-10-26 22:00
说实话,像这类车现在利润很低,出门就得用个货车,实际利润还没70吨赚钱,如果家里吨位之间间隔太大的话, ...

      这个问题我也考虑了很久犹豫了1年了。如果给的政策好,没有政策是不考虑的,花150万利息钱。我情愿搞其他行业。比方给你个4年免息,自己开,带个学徒就可以了。学徒开个2手报废单车,或者5吨农用车就可以拉配重了。经常自己50 70干不动的活,抬不了的活。就得喊别人车,100 或者130.长久下去货源就丢了。尤其现在。几乎每个月平均这是保守的说。都要用5次以上100-240.心里又开始躁动。
回复 支持 反对

使用道具 举报

 楼主| 发表于 2013-10-26 22:14 | 显示全部楼层
李跃 发表于 2013-10-26 22:00
说实话,像这类车现在利润很低,出门就得用个货车,实际利润还没70吨赚钱,如果家里吨位之间间隔太大的话, ...

   谢谢,兄弟好心提醒。我祖籍就是巢湖市,居巢区的。划分到合肥去了。后来跑到马鞍山搞了十几年吊车,胆小怕事。买车不敢贷款。导致快给市场排挤关门了。闭关锁国。哎
回复 支持 反对

使用道具 举报

发表于 2013-10-26 22:27 | 显示全部楼层
李跃 发表于 2013-10-26 22:00
说实话,像这类车现在利润很低,出门就得用个货车,实际利润还没70吨赚钱,如果家里吨位之间间隔太大的话, ...

讲得好!
回复 支持 反对

使用道具 举报

发表于 2013-10-26 22:30 | 显示全部楼层
一样一样阿 。同样考虑一年多 同样想订一百三。加威信细聊403835391
回复 支持 反对

使用道具 举报

发表于 2013-10-26 22:30 | 显示全部楼层
:):):):):)
回复 支持 反对

使用道具 举报

 楼主| 发表于 2013-10-26 22:34 | 显示全部楼层
zp3323 发表于 2013-10-26 22:30
一样一样阿 。同样考虑一年多 同样想订一百三。加威信细聊403835391

有QQ嘛,不玩微信。
回复 支持 反对

使用道具 举报

发表于 2013-10-26 22:35 | 显示全部楼层
顺发吊装 发表于 2013-10-26 22:34
有QQ嘛,不玩微信。

QQ也是40383539
q
回复 支持 反对

使用道具 举报

发表于 2013-10-26 22:36 | 显示全部楼层
403835391
回复 支持 反对

使用道具 举报

发表于 2013-10-26 22:59 | 显示全部楼层
这个车还是用的比较多的!6桥好价钱
回复 支持 反对

使用道具 举报

发表于 2013-10-26 23:11 | 显示全部楼层
起重量远超徐工 三一 ,不会错的。
回复 支持 反对

使用道具 举报

发表于 2013-10-26 23:15 | 显示全部楼层
顺发吊装 发表于 2013-10-26 22:14
谢谢,兄弟好心提醒。我祖籍就是巢湖市,居巢区的。划分到合肥去了。后来跑到马鞍山搞了十几年吊车, ...

如果业务量可以的话,怎么不选择厂家回收的二手车呢?即使有利息,车价低呀,随随便便的折点旧,够你干一年的纯利润
回复 支持 反对

使用道具 举报

发表于 2013-10-26 23:31 | 显示全部楼层
:):):)
回复 支持 反对

使用道具 举报

发表于 2013-10-27 06:46 | 显示全部楼层
这车我问过价格是570万   政策就不知道啦
回复 支持 反对

使用道具 举报

发表于 2013-10-27 06:56 | 显示全部楼层
这车还是6桥的  中联车还是不错的我对大吨位不太懂 我是想 买这车不如买个三一180的 5个桥 和220一样的下车底盘 130的活可以少拉配重也一样啊 大一点的 也可以做 转弯灵活性也好 这是我在志远公司老司机那里聊天听到的 开始计划加个130的 后来还是选择了 180的  因为平时两个70的把很多130的生意给做了
回复 支持 反对

使用道具 举报

 楼主| 发表于 2013-10-27 07:04 来自手机 | 显示全部楼层
李跃 发表于 2013-10-26 23:15
如果业务量可以的话,怎么不选择厂家回收的二手车呢?即使有利息,车价低呀,随随便便的折点旧,够你干一 ...

是喔,谢谢兄弟,这个我没有想到。
回复 支持 反对

使用道具 举报

 楼主| 发表于 2013-10-27 07:05 来自手机 | 显示全部楼层
中联李猛 发表于 2013-10-26 23:11
起重量远超徐工 三一 ,不会错的。

李总,比方我们这种第一次买中联产品,有啥政策阿?小小的透露下吧!
回复 支持 反对

使用道具 举报

 楼主| 发表于 2013-10-27 07:07 来自手机 | 显示全部楼层
《志诚吊装》 发表于 2013-10-27 06:56
这车还是6桥的  中联车还是不错的我对大吨位不太懂 我是想 买这车不如买个三一180的 5个桥 和220一样的下车 ...

180快买二台这个车了,投资不起。
回复 支持 反对

使用道具 举报

 楼主| 发表于 2013-10-27 07:09 来自手机 | 显示全部楼层
李建成5858 发表于 2013-10-27 06:46
这车我问过价格是570万   政策就不知道啦

兄弟你是哪里的?销售直接报价给你570万么?所有东西都要么?
回复 支持 反对

使用道具 举报

发表于 2013-10-27 11:31 | 显示全部楼层
上次见个中联130上图蓝白涂装的那种,在架梁的地方移车   就往前只开2米    把两块配重都下了    一块10吨 一块14吨    好像只有5节臂  
回复 支持 反对

使用道具 举报

发表于 2013-10-27 13:08 | 显示全部楼层
李跃 发表于 2013-10-26 22:00
说实话,像这类车现在利润很低,出门就得用个货车,实际利润还没70吨赚钱,如果家里吨位之间间隔太大的话, ...

這是实情!
回复 支持 反对

使用道具 举报

 楼主| 发表于 2013-10-27 16:42 | 显示全部楼层
中联李猛 发表于 2013-10-26 23:11
起重量远超徐工 三一 ,不会错的。

  李总,如果我订车,可以享受4年免息政策么?这种政策什么时候会有?
回复 支持 反对

使用道具 举报

发表于 2013-10-27 17:00 | 显示全部楼层
顺发吊装 发表于 2013-10-27 16:42
李总,如果我订车,可以享受4年免息政策么?这种政策什么时候会有?

现在好像没有这政策了,今年厂家政策收的比较紧
回复 支持 反对

使用道具 举报

发表于 2013-10-27 17:00 | 显示全部楼层
顺发吊装 发表于 2013-10-27 16:42
李总,如果我订车,可以享受4年免息政策么?这种政策什么时候会有?

如果有这政策的话,估计前提是你每月能够准时还款
回复 支持 反对

使用道具 举报

 楼主| 发表于 2013-10-27 17:28 | 显示全部楼层
李跃 发表于 2013-10-27 17:00
如果有这政策的话,估计前提是你每月能够准时还款

   如果给我政策应该没问题吧。  50 70车子2个车子都是相差几个月回来的,每个月还款9万多,然后工资3万多。实在顶不住。不过3年里面出现了6次还款延迟,给拉黑名单了,就怕这个影响购车。李总,上次我回老家时,在往淮南方向的巢湖收费站,那座铁桥上看到几台你们大吊车,去看了会呢。
回复 支持 反对

使用道具 举报

 楼主| 发表于 2013-10-27 17:33 | 显示全部楼层
李跃 发表于 2013-10-27 17:00
如果有这政策的话,估计前提是你每月能够准时还款

      像咱们这种小个体户,不会在考虑买利息车了。今年没有就等明年。实在没有,就不买了呗。叫我掏150万利息,也没那个能力,不如投资其他的。谢兄弟提醒。
回复 支持 反对

使用道具 举报

发表于 2013-10-27 20:56 | 显示全部楼层
顺发吊装 发表于 2013-10-27 07:07
180快买二台这个车了,投资不起。

大吨位我不懂 听说三一125也挺不错的 志远买了一台 前几天在我这高铁干活 配重可以后移的
回复 支持 反对

使用道具 举报

发表于 2013-10-27 21:37 | 显示全部楼层
顺发吊装 发表于 2013-10-27 07:05
李总,比方我们这种第一次买中联产品,有啥政策阿?小小的透露下吧!

兄弟,你是哪的。能帮的我一点帮。。。。。。。。。。。。。。。。。。。。。。。
回复 支持 反对

使用道具 举报

发表于 2013-10-27 21:38 | 显示全部楼层
temp0820a 发表于 2013-10-27 11:31
上次见个中联130上图蓝白涂装的那种,在架梁的地方移车   就往前只开2米    把两块配重都下了    一块10吨  ...

5节臂 绝对不是130的。。。。。老弟、
回复 支持 反对

使用道具 举报

发表于 2013-10-27 21:40 | 显示全部楼层
中联李猛 发表于 2013-10-27 21:38
5节臂 绝对不是130的。。。。。老弟、

或许我没看清   比较远
回复 支持 反对

使用道具 举报

 楼主| 发表于 2013-10-27 22:11 | 显示全部楼层
中联李猛 发表于 2013-10-27 21:37
兄弟,你是哪的。能帮的我一点帮。。。。。。。。。。。。。。。。。。。。。。。

   安徽的,李总也是直爽的人啊。
回复 支持 反对

使用道具 举报

发表于 2013-10-28 06:18 | 显示全部楼层
顺发吊装 发表于 2013-10-26 22:14
谢谢,兄弟好心提醒。我祖籍就是巢湖市,居巢区的。划分到合肥去了。后来跑到马鞍山搞了十几年吊车, ...

兄弟 我支持你搞130的 我是庐江的 毕竟我们这一圈没有大车!有发展前途
回复 支持 反对

使用道具 举报

发表于 2013-10-28 06:36 | 显示全部楼层
中联李猛 发表于 2013-10-27 21:38
5节臂 绝对不是130的。。。。。老弟、

你好 中联的 30V 35V 分别是多少钱 车价:handshake
回复 支持 反对

使用道具 举报

 楼主| 发表于 2013-10-28 07:48 来自手机 | 显示全部楼层
顺利吊装 发表于 2013-10-28 06:18
兄弟 我支持你搞130的 我是庐江的 毕竟我们这一圈没有大车!有发展前途

那里又不发展.
回复 支持 反对

使用道具 举报

发表于 2013-10-28 18:02 | 显示全部楼层

庐江大发展 你不知道吗、】
回复 支持 反对

使用道具 举报

 楼主| 发表于 2013-10-28 18:31 | 显示全部楼层
顺利吊装 发表于 2013-10-28 18:02
庐江大发展 你不知道吗、】

是建设什么俱乐部18亿工程吧?
回复 支持 反对

使用道具 举报

您需要登录后才可以回帖 登录 | 注册会员

本版积分规则

Archiver|手机版|工程机械与起重机BBS ( 沪ICP备2025134921号 )

GMT+8, 2026-3-16 12:26 , Processed in 1.323726 second(s), 24 queries .

Powered by Discuz! X3.4

© 2001-2023 Discuz! Team.

快速回复 返回顶部 返回列表